Skip to main content
Skip table of contents

Flowcharts

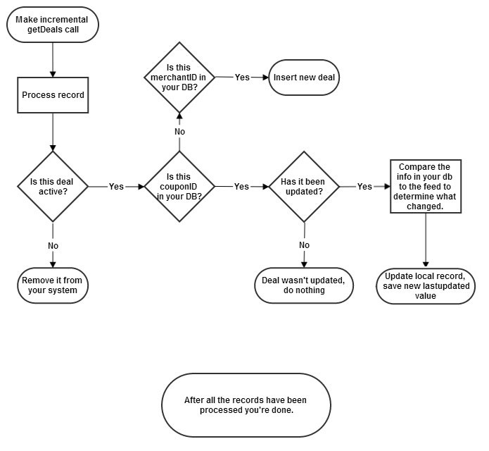
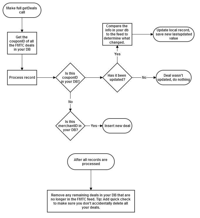
Use these flowcharts as a guide for processing our getDeals feed.

Full getDeals Call

Incremental getDeals Call

JavaScript errors detected

Please note, these errors can depend on your browser setup.

If this problem persists, please contact our support.